加入收藏
|
联系我们
首页
产品中心
联系我们
TORAY MBR平板膜
SULZER 大流量水泵
DOW 反渗透膜
DOW 超滤(UF)膜组件
RO浓水减量技术
电渗析应用技术
DTRO应用技术
RO浓水回收技术
职业发展
团队建设
招聘平台
资讯中心
公司新闻
行业资讯
首页
>
资讯中心
>
行业资讯
资讯中心
公司新闻
行业资讯
行业资讯
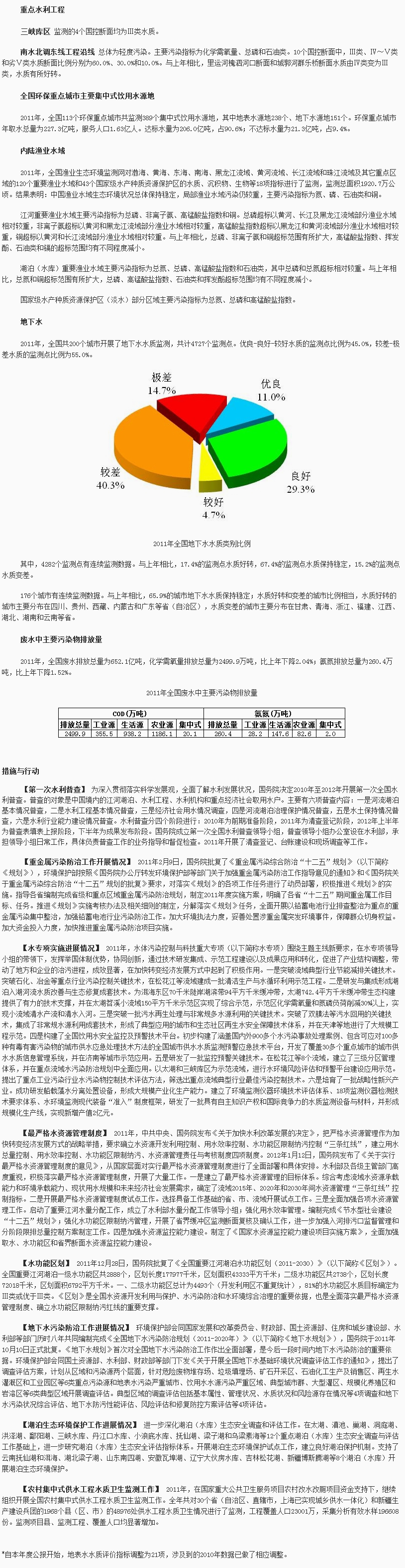
2011年度中国环境状况公报-淡水资源(6)
时间:2012-07-31
返 回
上一篇:
2011年度中国环境状况公报-淡水资源(5)
下一篇:
国务院关于印发“十二五”节能环保产业发展规划(1)